太阳集团tyc33455(Macau)股份有限公司-Official website
太阳集团tyc33455官网
集团首页
关于我们
太阳集团tyc33455官网简介
历史沿革
现任领导
组织机构
规章制度
联系我们
党群工作
党建动态
工作制度
关工委
工 会
科学研究
科研概况
科研团队
科研项目
论文专著
专利与成果转化
科研奖励
旗下产业
专业介绍
培养方案
教学文件
教学研究与改革
研究生教育
培养方案
管理制度
导师信息
团队队伍
团队简介
教 授
副教授
讲 师
双聘院士
实验室建设
实验室概况
重点实验室
仪器设备
规章制度
员工工作
规章制度
学工队伍
团学工作
就业信息
员工工作
员工风采
员工活动
毕业照
下载专区
党政管理
员工工作
本科生教学
研究生教学
科研工作
实验室工作
党建双创
党建标杆公司
党委概况
建设思路
建设计划
制度建设
创建动态
典型人物
特色创新
党建样板支部
支部概况
建设目标
建设思路
建设计划
支部活动
党员风采
成果展示
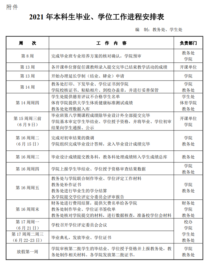
关于公布《2021年本科生毕业、学位工作进程安排表》的通知
来源:太阳集团tyc33455官网
  发布时间:2021-04-22
  动态浏览次数:
909
关于我们
主要领导
系部介绍
机械制造及其自动化系
机械电子工程系
工业设计系
智能制造工程系
常用链接
办公系统
集团首页
毕业设计系统
实验管理系统
学工系统
工程图学教学网
联系我们
党政办:0511-84493568 0511-84401142(传真)
教务办:0511-84401141 0511-84402269(研招办)
学工办:0511-84401140
版权所有 太阳集团tyc33455(Macau)股份有限公司-Official website
地址:江苏省镇江市丹徒区长晖路666号 电话:0511-84493568 传真:0511-84401142 公司邮箱:jxxy@just.edu.cn